產品發表 包羅萬象 模型拍賣 綜合討論 直昇機 飛機 同協會 回首頁

 找回密碼
 申請
樓主: giligualawang

縮時攝影設備測試

[複製鏈接]
 樓主| 發表於 2012年8月26日 09:50 AM | 顯示全部樓層

回復 12樓 超動力 的帖子

沒錯就是這東西!
這邊賣好便宜啊,我買的近兩千元耶!pchmoe 24買的
如果要拍日落到夜間的狀況,因為光亮變化大,相機要調到光圈先決
如果拍星空曝光須超過30秒,就要用B快門,ISO800 我認為比較剛好,但350D的寫入速度太慢,曝光30秒的照片(ISO800下)寫入時間就將近30秒,我用233X 8G CF卡和32G class 10 microSD 轉CF記憶卡測試都是一樣慢
一般場景縮時用kid鏡頭就很好用,但拍星空的話kid鏡是完全沒辦法勝任,挑一顆光圈大一點的鏡頭來拍就OK(至少2.8)

上星期去墾丁拍的
IMG_7286.JPG
IMG_7300.JPG
IMG_7306.JPG
回復 按讚

使用道具 舉報

發表於 2012年8月27日 07:20 AM | 顯示全部樓層
...感謝分享
回復 按讚

使用道具 舉報

發表於 2012年9月10日 04:02 PM | 顯示全部樓層
感謝分享~~~~~~
回復 按讚

使用道具 舉報

發表於 2012年9月11日 11:00 PM | 顯示全部樓層

回復 13樓 giligualawang 的帖子

寫入速度慢?
你應該是有開雜訊消除。關掉試試。
回復 按讚

使用道具 舉報

 樓主| 發表於 2012年9月12日 04:57 PM | 顯示全部樓層

回復 16樓 Cheney26 的帖子

我找不到關閉雜訊消除的選項耶!請教一下在哪邊設定?
回復 按讚

使用道具 舉報

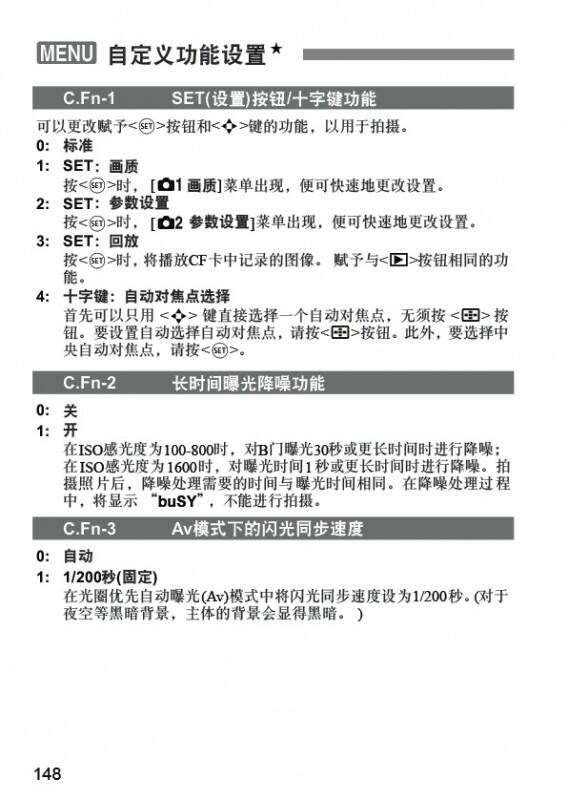
發表於 2012年9月13日 12:12 AM | 顯示全部樓層
Fn-2 長時間曝光降躁功能
CANON 350D.jpg
回復 按讚

使用道具 舉報

您需要登錄後才可以回帖 登錄 | 申請

本版積分規則

世界各國訪RCTW統計

Archiver|手機版|台灣遙控模型-RCTW

GMT+8, 2026年4月15日 07:57 AM

Powered by Discuz! X3.5

© 2001-2026 Discuz! Team.

快速回復 返回頂部 返回列表