產品發表 包羅萬象 模型拍賣 綜合討論 直昇機 飛機 同協會 回首頁

 找回密碼
 申請
樓主: kris000

長距離遙控+數傳方案 III

 火.. [複製鏈接]
發表於 2015年12月1日 08:23 PM | 顯示全部樓層
Dear K大

我看您有提到flipflap的新版本已經可以設定頻率,可供多人同時使用了.請問是哪一個版本?
我下載了1.06穩定版還是沒法設定頻率,還是有什麼地方要特別設定呢?




不好意思又麻煩您了.

點評

他的ID是寫死的,不能改,也不能跳頻,所以數傳的速度相當快(缺點是有干擾就挫起來了). 但可以多人共用的,只要用他提供的exe去下載,更新後會換一組ID,我記得他是32組ID在輪.  詳情 回復 發表於 2015年12月1日 11:29 PM
回復 按讚

使用道具 舉報

 樓主| 發表於 2015年12月1日 11:29 PM | 顯示全部樓層
macgyver64 發表於 2015年12月1日 08:23 PM
Dear K大

我看您有提到flipflap的新版本已經可以設定頻率,可供多人同時使用了.請問是哪一個版本?

他的ID是寫死的,不能改,也不能跳頻,所以數傳的速度相當快(缺點是有干擾就挫起來了).


但可以多人共用的,只要用他提供的exe去下載,更新後會換一組ID,我記得他是32組ID在輪.

點評

瞭解,感謝您的回覆.  詳情 回復 發表於 2015年12月2日 12:14 AM
回復 按讚

使用道具 舉報

發表於 2015年12月2日 12:14 AM | 顯示全部樓層
kris000 發表於 2015年12月1日 11:29 PM
他的ID是寫死的,不能改,也不能跳頻,所以數傳的速度相當快(缺點是有干擾就挫起來了).

瞭解,感謝您的回覆.
回復 按讚

使用道具 舉報

發表於 2015年12月11日 10:25 PM | 顯示全部樓層
K大,看到LCD螢幕的展示影片啦
搬板凳等您開藥單囉

點評

目前有兩個方案: 1.玩家自己用Arduino Nano(或任何ATMega的板子)DIY 我會提供接線圖及固件. 2.由於Nano一顆不便宜,且接一堆線,所以正在詢問大陸朋友願不願搞個小板子. 就是搞一片ATMega328P的小長板,直接插在  詳情 回復 發表於 2015年12月11日 10:54 PM
回復 按讚

使用道具 舉報

 樓主| 發表於 2015年12月11日 10:54 PM | 顯示全部樓層
本帖最後由 kris000 於 2015年12月13日 09:13 PM 編輯
valsily 發表於 2015年12月11日 10:25 PM
K大,看到LCD螢幕的展示影片啦
搬板凳等您開藥單囉

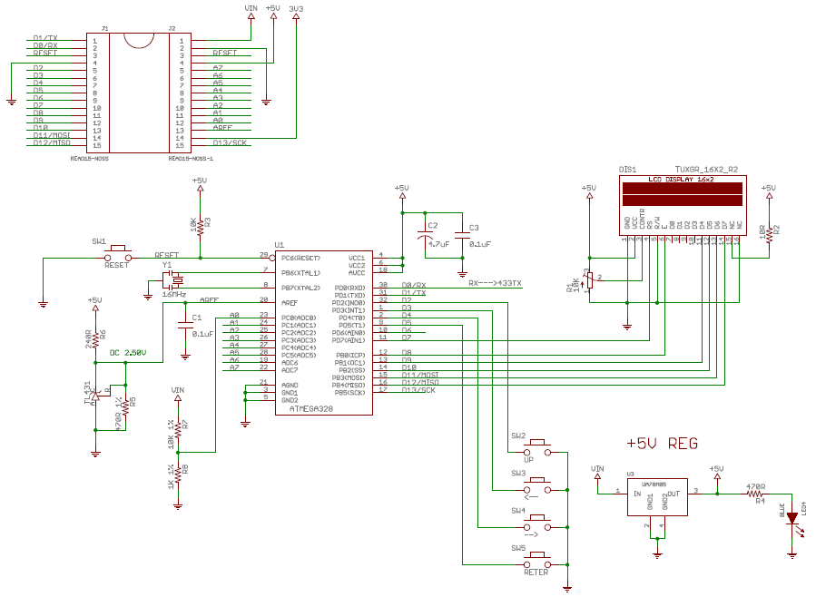
目前有兩個方案:
1.玩家自己用Arduino Nano(或任何ATMega的板子)DIY
   我會提供接線圖及固件.


2.由於Nano一顆不便宜,且接一堆線,所以正在詢問大陸朋友願不願搞個小板子.
  就是搞一片ATMega328P的小長板,直接插在LCD上面.
  板子上有:
  *LCD的Pin 3/5/11/12/13/14分別接到Arduino的 D7/D8/D9/D10/D11/D12 Pin
  *10:1的分壓電阻,提供3S~6S的中繼站電壓量測(電壓錶功能),接到Arduino的A0 Pin
  *3S~6S轉5V(BEC),提供Arduino/LCD/LCD背光 的電源
  *提供2.50V的基準參考電壓,接到Arduino的REF Pin,用來當量測基準源.
  *LCD背光亮度調整VR(LCD Pin15)
  *LCD對比調整VR(LCD Pin3)
  *設定用按鈕(上下左右共4顆),分別接到Arduino的D3/D4/D5/D6 Pin
   這樣我們只要插3條線,3S~6S電池/GND/Arduino的Rx並聯到433Mhz的Tx)即可,由於只是並聯,不影響原來的數傳/藍牙功能.




https://www.youtube.com/watch?v=6tamsTQsNXs
20151211_160523.jpg
20151211_210456.jpg
20151211_210801.jpg
mavlinkLCD.png

MavlinkLCD.rar

235.46 KB, 下載次數: 787

點評

給星星: 5.0
給星星: 5
太棒了!  發表於 2015年12月15日 09:24 PM
給星星: 5
  發表於 2015年12月15日 02:20 PM
kcw
給星星: 5
  發表於 2015年12月14日 12:02 PM

評分

參與人數 1積分 +5 收起 理由
jchey + 5 給您按個讚!

查看全部評分

回復 按讚

使用道具 舉報

發表於 2015年12月20日 02:12 AM | 顯示全部樓層
本帖最後由 kcw 於 2015年12月20日 02:14 AM 編輯

學習K大的GP天線製作
做了一發一收..
雖主振線徑不到1mm
不過測試效果感覺還不錯耶
中繼站放11樓浴室有窗戶
我深夜拿著多軸與螢幕
走了6百多公尺
RSSI訊號顯示還是100%
我想實飛距離應該很夠用的


IMG_20151220_014438.jpg
IMG_20151220_020101.jpg

點評

發射機的天線最好用一條延長線撐高,3根地網呈45度. 因為發射機在地面,我們比較好佈置,機上天線則儘量即可,因為空間位置皆有限. 對了, 大大這顆馬達用起來如何?我也有6顆,用起來比2206多了5A電流,我很想知道是不是個  詳情 回復 發表於 2015年12月20日 10:57 PM
回復 按讚

使用道具 舉報

您需要登錄後才可以回帖 登錄 | 申請

本版積分規則

世界各國訪RCTW統計

Archiver|手機版|台灣遙控模型-RCTW

GMT+8, 2026年3月30日 12:47 PM

Powered by Discuz! X3.5

© 2001-2026 Discuz! Team.

快速回復 返回頂部 返回列表